1.【事项类别】
事项大类: 自主办理事项
分类分级事项:纳税服务事项
发起方式:纳税人(缴费人)发起
办结方式:限时办结
法定办结时限:受理后30个工作日
承诺办结时限:同法定办结时限
受理渠道:办税服务厅、广东省电子税务局
市局主管处室:社会保险费处
市局维护责任人:
管理服务对象:用人单位
小微企业适用:
便民服务:
通办范围:同城通办(通过VTAX实现同城通办)
是否支持邮寄:否
适用范围:广州市
2.【业务概述】
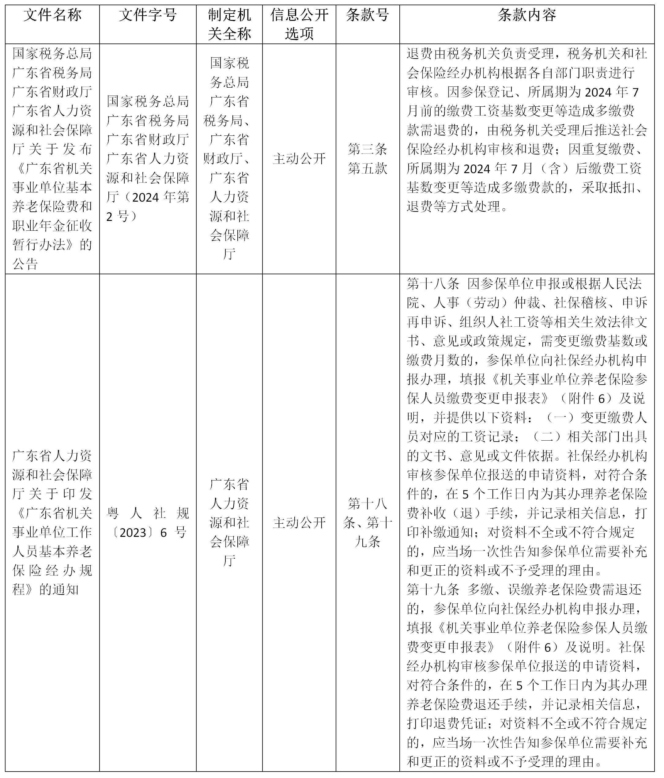
参保单位因变更缴费基数、重复缴纳、多缴或误缴机关事业单位基本养老保险费和职业年金的,可向税务机关申请办理退费。
3.【办理条件】
3.1参保单位调低缴费基数需要办理机关事业单位基本养老保险费和职业年金差额退费的;
3.2参保单位重复缴纳机关事业单位基本养老保险费和职业年金的;
3.3参保单位多缴、误缴机关事业单位基本养老保险费和职业年金的;
3.4机关事业单位基本养老保险和职业年金托收单退费。
4.【政策依据】

5.【办理资料】

上述条件报送资料的报送条件为:
对应的工资记录、死亡证明、离职(辞职、开除、辞退、解除/终止劳动合同等)证明、已享受养老待遇证明、停薪留职证明、人员上学证明、人员被判刑收监执行或被劳动教养证明、人员失踪证明、其他原因中断缴费证明等相关部门出具的文书、意见或文件依据的报送条件:多缴、误缴退费。
6. 【纳税人注意事项】
6.1.参保单位对报送材料的真实性和合法性承担责任。
6.2.文书表单可在省税务机关门户网站查询下载或到办税服务厅领取。
6.3.参保单位提交的各项证明资料为复印件均须注明“与原件一致”,并签章。
7.【纳税人办理流程】

8.【线上办理流程】
所属期为2024年7月(含)后的自主申报缴费退费:
用人单位通过广东省电子税务局首页→【热门服务】→【社保费】→【社保费文书事项管理】→【社保业务事项申请】→【社保费退费申请】进入功能主页。











